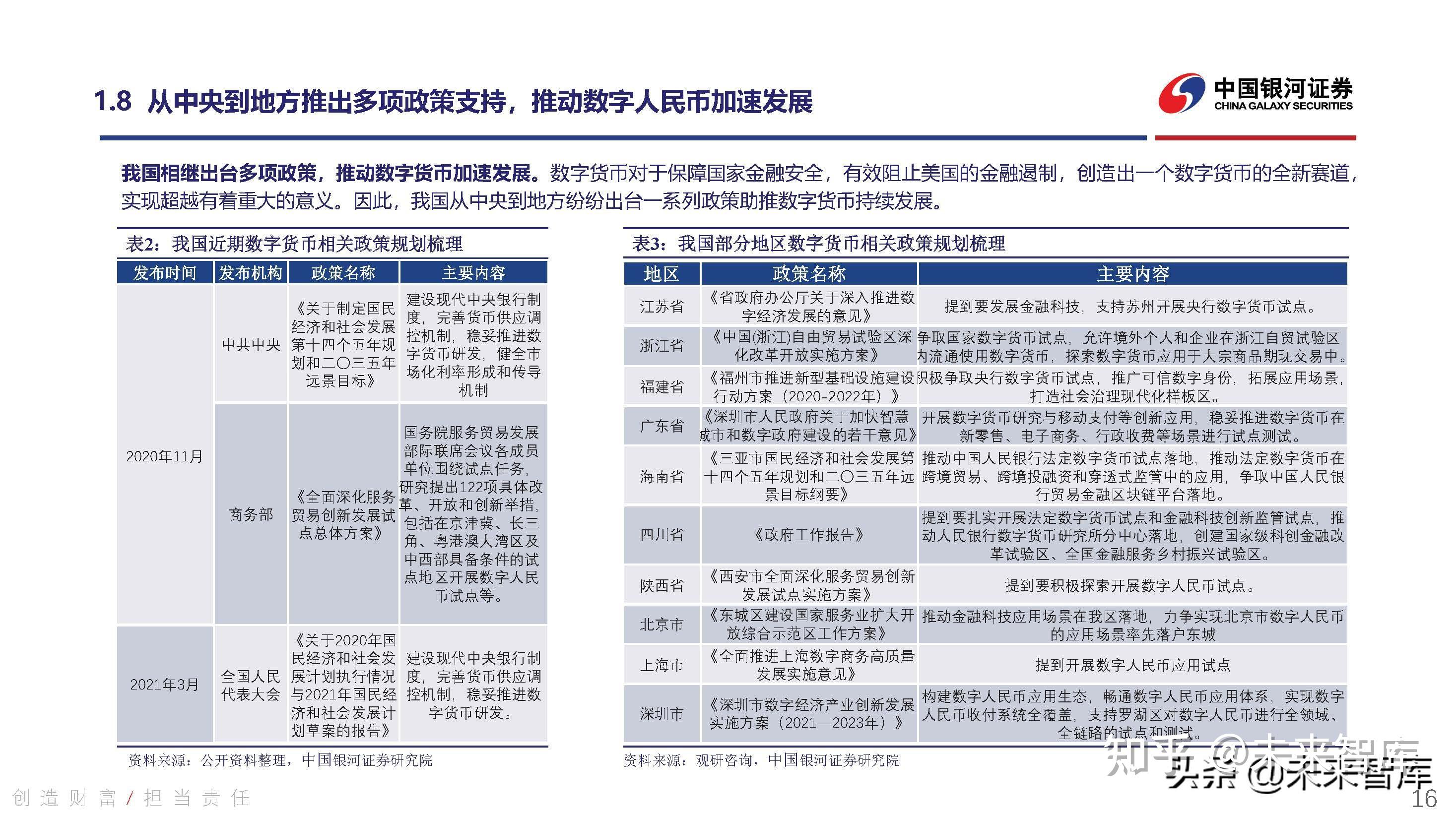
近年来,随着大数据、人工智能等技术的快速发展以及各行业对数字化转型的迫切需求,知识图谱行业市场规模持续增长。知识图谱指显示知识发展进程与结构关系的一系列各种不同的图形,用可视化技术描述知识资源及其载体,挖掘、分析、构建、绘制和显示知识及它们之间的相互联系。知识图谱实体指的是具有可区别性且独立存在的某种事物。如某一个人、某一个城市、某一种植物等、某一种商品等等。

图片来源于网络,如有侵权,请联系删除
世界万物有具体事物组成,此指实体。如 “中国”、“美国”、“日本”等。实体是知识图谱中的最基本元素,不同的实体间存在不同的关系。本质上, 知识图谱旨在描述真实世界中存在的各种实体或概念及其关系,其构成一张巨大的语义网络图,节点表示实体或概念,边则由属性或关系构成。现在的知识图谱已被用来泛指各种大规模的知识库。

图片来源于网络,如有侵权,请联系删除
知识图谱的应用场景不断拓展,从传统的搜索引擎和智能问答系统拓展至智能制造、智慧城市等新兴领域,为各行各业提供更精准、更智能的信息服务。例如,在智能制造领域,知识图谱可以帮助企业实现智能化生产和管理;在智慧城市领域,知识图谱可以提升城市管理和服务的智能化水平。在金融、医疗、教育、政务等众多领域,知识图谱的应用能够有效解决实际问题,提升行业效率。随着企业对智能化、数据化转型的需求不断增长,知识图谱市场规模不断扩大。
知识图谱作为人工智能的基础技术,能够帮助机器理解和利用知识,提升智能水平,因此广泛应用于智能搜索引擎、推荐系统、问答系统、智能制造、智慧城市等新兴领域。数据显示,2022年中国知识图谱行业市场规模约为390.4亿元。2023年,中国知识图谱行业市场规模增长至约484.1亿元。预计随着技术的不断进步和应用场景的拓展,市场规模将继续保持高速增长态势。
根据中研普华产业研究院发布的《》显示:
从市场规模的具体构成来看,行业知识图谱占比较重。以2023年为例,行业知识图谱市场规模约为350.9亿元,通用知识图谱市场规模约为133.2亿元。此外,知识图谱市场还可分为基础服务、应用解决方案和定制化服务三大板块。
全球知识图谱市场竞争激烈,大型科技公司如Google、Microsoft、Facebook等占据主导地位。这些公司拥有庞大的数据资源和强大的技术实力,能够构建广泛且深度的知识图谱,并将其集成到其产品和服务中,形成强大的生态系统。在中国市场,也涌现出了一批具有竞争力的企业,如百度、阿里巴巴、腾讯等。目前,知识图谱市场的竞争格局并不稳定,随着技术的进步和应用的拓展,竞争格局可能会进一步发生变化。深耕行业的技术供应商有望在相关领域中取得较大的竞争优势。
知识图谱技术不断创新,包括深度学习、图神经网络等先进技术的引入,提高了图谱构建的精度和实用性。同时,多模态知识图谱的构建也成为未来发展的关键方向。随着人工智能、大数据、云计算等技术的不断成熟和普及,知识图谱的构建、存储、处理和分析能力得到了显著提升。
国家及地方政府对人工智能、大数据等技术的支持政策,将为知识图谱行业的发展提供良好的环境。构建多模态知识图谱、实现更高级别的智能推理和决策支持,以及与5G、物联网等技术的融合创新,将为知识图谱在智慧城市、智能制造等领域的应用提供新的机遇。
综上所述,知识图谱行业具有广阔的发展前景和巨大的市场潜力。随着技术的不断进步和应用场景的拓展,知识图谱将在更多领域发挥重要作用,成为推动数字化转型的重要力量。
中研普华通过对市场海量的数据进行采集、整理、加工、分析、传递,为客户提供一揽子信息解决方案和咨询服务,最大限度地帮助客户降低投资风险与经营成本,把握投资机遇,提高企业竞争力。想要了解更多最新的专业分析请点击中研普华产业研究院的《》。
