中国长城获得发明专利授权:“一种电流采样电路及无桥整流系统”
证券之星消息,根据天眼查APP数据显示中国长城(000066)新获得一项发明专利授权,专利名为“一种电流采样电路及无桥整流系统”,专利申请号为CN201710170057.X,授权日为2025年9月19日。

图片来源于网络,如有侵权,请联系删除
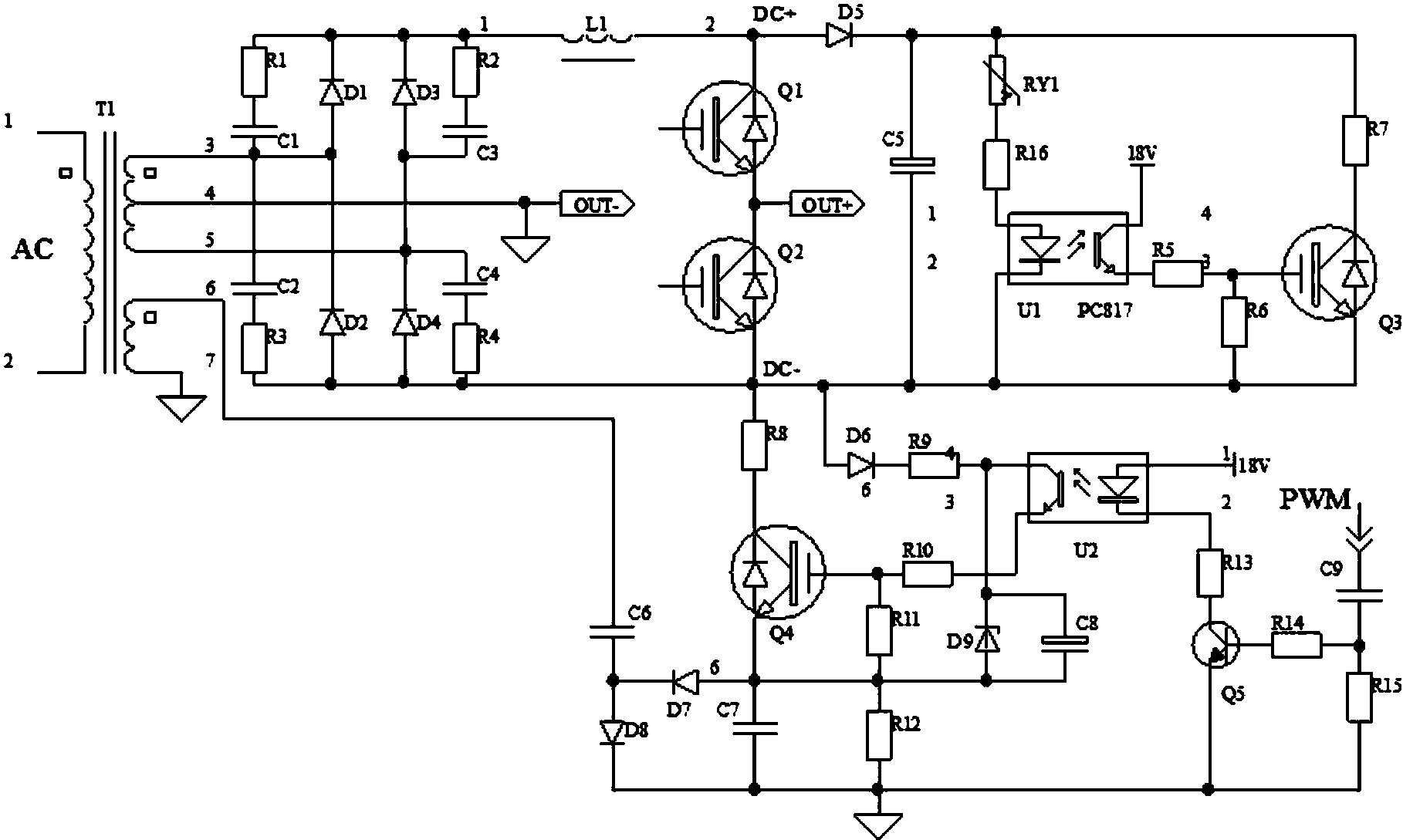
专利摘要:本发明属于开关电源领域,提供了一种电流采样电路及无桥整流系统。在第一开关管、第二开关管均导通期间,电流互感器的主绕组将功率因数校正电路的激磁回路中的电流隔离耦合至电流互感器的副绕组,电流互感器的副绕组所在的电流采样回路通过采样输出端输出采样信号,该期间电流互感器处于磁置位过程;在第一开关管、第二开关管均关断期间,电流互感器的副绕组所在的闭合放电回路通过复位电阻放电,完成电流互感器的磁复位过程,该期间电流互感器处于磁复位过程。因此,本发明中的电流采样电路抗干扰能力强,通过采用本发明中的电流采样电路,可以提高无桥整流系统的电流采样精度以及提高无桥整流系统的抗干扰能力。

图片来源于网络,如有侵权,请联系删除
今年以来中国长城新获得专利授权14个,较去年同期减少了39.13%。结合公司2025年中报财务数据,今年上半年公司在研发方面投入了5.49亿元,同比减0.09%。

图片来源于网络,如有侵权,请联系删除
通过天眼查大数据分析,中国长城科技集团股份有限公司共对外投资了32家企业,参与招投标项目1781次;财产线索方面有商标信息32条,专利信息605条,著作权信息131条;此外企业还拥有行政许可159个。
数据来源:天眼查APP
以上内容为证券之星据公开信息整理,由AI算法生成(网信算备310104345710301240019号),不构成投资建议。