东方锆业披露10笔对外担保,被担保公司2家

73454
2025月04月16日

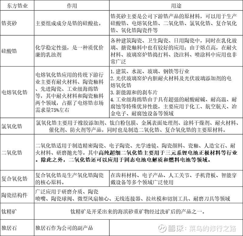
东方锆业4月15日披露10笔对外担保,被担保公司2家。对外担保明细如下表:

东方锆业披露10笔对外担保,被担保公司2家
图片来源于网络,如有侵权,请联系删除

东方锆业披露10笔对外担保,被担保公司2家
图片来源于网络,如有侵权,请联系删除

数据来源:天眼查APP

以上内容为证券之星据公开信息整理,由智能算法生成(网信算备310104345710301240019号),不构成投资建议。

其他相关 RELEVANT MATERIAL
需求剧增 存储大厂大幅上调二季度SSD价格 存储器行业发展分析与投资前景预测报告_人保财险 ,人保护你周全

需求剧增 存储大厂大幅上调二季度SSD价格 存储器行业发展分析与投资前景预测报告_人保财险 ,人保护你周全

小微 小微
人保财险 ,人保护你周全_需求剧增 存储大厂大幅上调二季度SSD价格 存储器行业发展分析与投资前景预测报告 2024年4月2日 来源:中研普华集团、央视财经、中研网 686 40 三星电子今年第二季度上调企业用SSD价格20%至25%的决策,主要源于市场需求的剧增。原本,三星电子计划的价格上调幅度是15%,但显然市场需求的增长超出了预期,因此价格上调幅度有所扩大。此外,据调研机构TrendForce的报告,消费级SSD的价格也预计将再次上涨,涨幅预图片来源于网络,如有侵权,请联系删除 三星电子今年第二季度上调企业用SSD价格20%至25%的决策,主要源于市场需求的剧增。原本,三星电子计划的价格上调幅度是15%,但显然市场需求的增长超出了预期,因此价格上调幅度有所扩大。此外,据调研机构TrendForce的报告,消费级SSD的价格也预计将再次上涨,涨幅预计在10-15%之间。图片来源于网络,如有侵权,请联系删除 SSD,即固态硬盘,自2005年左右开始进入商用市场,逐渐发展成为如今重要的大容量半导体存储设备。它具有比机械硬盘更快读写速度、更短的访问时间等性能优势,在2020年SSD出货量已经首次超过HDD。随着SSD存储成本持续优化,市场竞争力将进一步提高,推动SSD加速替代HDD。在部分性能要求高的应用领域,如高性能PC、笔记本等消费级应用领域以及高性能计算、流媒体应用等企业级应用领域,SSD已经实现了对HDD的替代。图片来源于网络,如有侵权,请联系删除 从市场需求的角度来看,社交媒体、大数据分析、高清视频和云计算等新型产业的快速发展带来高速访问的数据存储需求,尤其是云端存储的兴起增加了企业的数据使用,下游行业的数据需求转换带来企业级SSD的快速增长。艾瑞咨询预计,到2026年,中国企业级固态硬盘市场规模将增至669亿元,2022-2026年期间复合增速约为23.7%。 总的来说,三星电子上调企业用SSD价格是对市场需求剧增的积极回应,同时也反映了SSD行业整体的良好发展态势。然而,对于消费者和下游企业来说,这也可能带来一定的成本压力。因此,各方需要密切关注市场动态,合理调整策略,以应对可能的市场变化。 根据中研普华研究院显示: 2024年存储芯片的价格行情与市场需求受到多种因素的影响,包括技术进步、产能变化、全球经济形势以及不同应用领域的增长需求等。 在价格方面,存储芯片的价格可能会随着供需关系和技术进步而波动。例如,DRAM和NAND闪存是存储芯片市场的重要组成部分,其价格趋势往往能反映整个市场的动向。根据市场研究机构的数据,2024年第二季度DRAM和NAND闪存的价格可能会继续上涨,其中DRAM合约价季涨幅将缩小至3%~8%,而NAND闪存则会保持强势,合约价将上涨约13%~18%。 在市场需求方面,存储芯片的需求持续增长,主要得益于全球数字化进程的加速以及各类电子设备的普及。同时,随着人工智能、云计算、大数据等技术的不断发展,对存储芯片的需求也在不断增加。特别是在企业级存储市场,随着云计算的兴起,企业对数据存储的需求呈现出爆发式增长。此外,汽车、工业、医疗等领域对存储芯片的需求也在不断增加,为存储芯片市场提供了广阔的发展空间。 然而,需要注意的是,存储芯片市场也面临着一些挑战。例如,随着市场竞争的加剧,厂商需要不断提升技术水平、降低成本,以维持市场竞争力。同时,全球经济形势的不确定性也可能对存储芯片市场产生影响。 综上所述,2024年存储芯片的价格行情与市场需求将受到多种因素的影响,整体趋势可能会呈现出波动上涨的态势。然而,具体价格和市场需求还需要根据市场实际情况进行观察和分析。 存储芯片市场的主要增长驱动因素包括以下几个方面:首先,全球集成电路产业的重心转移为存储芯片市场带来了巨大的机遇。从20世纪80年代开始,全球半导体产业经历了多次产业迁移,每次都推动了相关地区的集成电路产业发展。当前,随着中国台湾向中国大陆的产业迁移,中国的存储芯片产业迎来了巨大的发展机会。 其次,国内市场对存储器芯片的需求持续增长。在全球集成电路市场增长的推动下,国内集成电路产业快速发展,对存储芯片的需求也持续攀升。特别是在云计算、大数据、人工智能等高科技应用的推动下,存储芯片作为数据存储和传输的核心设备,其需求不断增长。 第三,国内存储芯片厂商的竞争力正在逐步加强。尽管当前全球存储芯片市场的竞争格局基本被韩国、日本以及美国等国家垄断,但中国已初步完成在存储芯片领域的战略布局,且随着国家政策的支持和企业研发投入的加大,国内厂商的核心竞争力正在逐渐建立。 第四,行业政策的推动和需求的增长也是重要的驱动因素。随着政策的...
保险有温度,人保财险 _河南三蹦子已卖爆20多国 三轮车行业现状及未来市场前景分析

保险有温度,人保财险 _河南三蹦子已卖爆20多国 三轮车行业现状及未来市场前景分析

小微 小微
河南三蹦子已卖爆20多国 三轮车行业现状及未来市场前景分析 2024年4月17日 来源:互联网 826 50 “三蹦子”是国内常见的电动三轮车。据央视报道,今年元旦以来,美国本土消费者从各电商平台下单中国产电动三轮车的数量持续猛增,私人订制,海运发往美国。图片来源于网络,如有侵权,请联系删除 河南三蹦子已卖爆20多国图片来源于网络,如有侵权,请联系删除 “倒车请注意、倒车请注意……”魔性的提示音响彻国外街头,近日,在短视频平台上,国产“三蹦子”成为了外国街头的“顶流”。 “三蹦子”是国内常见的电动三轮车。据央视报道,今年元旦以来,美国本土消费者从各电商平台下单中国产电动三轮车的数量持续猛增,私人订制,海运发往美国。 2023年以来,一大批“中国造”在海外圈粉,其中电动车企业雅迪、嗯哇已在越南、印尼、菲律宾建立生产基地,有的车企则准备到欧洲去建立生产基地,其中不乏“三蹦子”生产厂家。 根据中研普华产业研究院发布的显示: 三轮车是一种由自行车改造而来的交通工具,可以载人也可以运货,自20世纪30年代以后开始流行,并逐渐取代了人力车的地位。三轮车可分为多个类型,如人力三轮车、电动三轮车、儿童三轮车以及电瓶三轮车等。 数据显示,2023年“三蹦子”全球市场销售额618.6亿元,但欧美市场占比仅5.14%,对于欧美来说“三蹦子”是稀罕物,同样也蕴藏着大量商机。此前,在EICMA 2023(米兰摩托车展)上,国内电动三轮车企业斩获订单无数,总金额高达2000万美元。 “三蹦子”为什么在国外走红?其实这并非偶然,超高的性价比是首要因素。以欧美为例,一辆电动三轮车算上出口的运费、清关费用后,也比同类运输工具价格低得多,并且使用便捷,与欧洲城市狭窄的街头、欧美农村地区的大农场有着很强的适配度。不同的是,“三蹦子”在国内可谓是性价比之王,但在国外购物平台亚马逊上,搜索发现,“三蹦子”的身价飙升至7000~12000美元不等,翻了将近六七倍,成功上演了一场华丽的逆袭。 在这轮“三蹦子”出海热中,河南“洛阳产”是行业佼佼者。在洛阳偃师区产业集聚区内,组装1辆三轮摩托车,调集所有的零配件仅需30分钟,形成了业界知名的“30分钟产业圈”。目前,偃师有三轮摩托车整车制造企业15家、零部件生产企业270余家。 从企业的特性来看,行业内的参与者主要可以划分为两大类型。第一类是创新型品牌企业,这类企业以持续创新研发为核心驱动力,积极引领行业的发展方向。他们具备强大的原创能力,能够敏锐地捕捉用户需求的变化趋势,并迅速推出创新产品以抢占市场先机。这些企业拥有众多专利和创新产品,能够快速适应市场变化,从而在激烈的市场竞争中展现出更强的竞争力。 相比之下,第二类企业是追随型品牌企业,这类企业在自主创新方面相对较弱。他们往往面临着技术壁垒、产品同质化以及被动跟随市场趋势等问题,这使得他们在竞争中处于相对劣势的地位。为了应对这一挑战,这些企业需要加大研发投入,提升自主创新能力,以在市场中取得更好的发展。 根据相关机构的测算数据,预计到2030年,全球电动三轮车市场的销售额将接近1500亿元。当前,虽然“三蹦子”这类产品通过社交平台的广泛传播已经初步走红,但这仅仅是其销售历程的起点。 若想要真正深入海外,特别是欧美市场,必须拥有更加长远的战略规划视野。这意味着不仅要密切关注海外市场的实际需求,更要发挥我国制造业的技术优势,研发出更加符合当地消费者喜好的定制化产品。这将是国内各大产业聚集地企业未来在国际市场上竞争出海能力的关键所在。 在激烈的市场竞争中,企业及投资者能否做出适时有效的市场决策是制胜的关键。报告准确把握行业未被满足的市场需求和趋势,有效规避行业投资风险,更有效率地巩固或者拓展相应的战略性目标市场,牢牢把握行业竞争的主动权。 更多行业详情请点击中研普华产业研究院发布的。 关注公众号 免费获取更多报告节选 免费咨询行业专家 相关深度报告REPORTS 11096 2864 3664 4464 5332 6164 推荐阅读 乘客信息系统(PIS)依托多媒体网络技术,以计算机系统为核心,通过设置站厅、站台、出入口、列车的显示终端,让乘客P... 汽车自动驾驶,也称为无人驾驶,是一种通过电脑系统实现无人驾驶的...
生物试剂行业技术壁垒、市场格局及发展前景_人保车险   品牌优势——快速了解燃油汽车车险,人保服务

生物试剂行业技术壁垒、市场格局及发展前景_人保车险 品牌优势——快速了解燃油汽车车险,人保服务

小微 小微
生物试剂行业技术壁垒、市场格局及发展前景 2024年4月24日 来源:互联网 895 55 基础科研是生物试剂的前沿应用领域,而生物科研试剂市场则是生物试剂产品的主要应用市场。随着行业竞争的持续加剧,生物试剂公司面临着做大做强的迫切需求,对规模和效益都提出了更高的要求。图片来源于网络,如有侵权,请联系删除 生物试剂是指有关生命科学研究的生物材料或有机化合物,以及临床诊断、医学研究用的试剂。由于生命科学面广、发展快,因此该类试剂品种繁多、性质复杂。图片来源于网络,如有侵权,请联系删除 生物试剂主要涵盖电泳试剂、色谱试剂、离心分离试剂、免疫试剂、标记试剂、组织化学试剂、透变剂和致癌物质、杀虫剂、培养剂、缓冲剂、电镜试剂、蛋白质和核酸沉淀剂、缩合剂、超滤膜、临床诊断试剂、染色剂、抗氧化剂、防霉剂、去垢剂和表面活性剂、生化标准品试剂、生化质控品试剂、分离材料等。 基础科研是生物试剂的前沿应用领域,而生物科研试剂市场则是生物试剂产品的主要应用市场。 生物试剂行业技术壁垒 生物试剂和技术服务业务对技术水平的要求尤为严苛。以蛋白试剂为例,这一领域不仅要求重组蛋白具备与天然蛋白相近的活性和修饰特性,确保其在实验中的准确性和可靠性,同时还对供货时间和能力提出了高标准。这意味着供应商必须能够在短时间内高效产出高质量的蛋白试剂,以满足客户的紧迫需求。 为了应对这一挑战,生物试剂供应商必须能够提供数量庞大的、性能优异的重组蛋白、抗体等试剂产品。这背后需要建立起一套完善的试剂研发、生产和质控技术平台,而这样的平台构建往往需要长时间的技术积累和实践经验。对于那些缺乏相关积累的公司来说,短时间内达到行业所需的技术水平几乎是不可能的。 因此,生物试剂和技术服务业务不仅要求企业具备深厚的专业知识和技术实力,还需要持续投入研发,不断优化生产流程,以确保产品的质量和供货的稳定性。只有这样,企业才能在激烈的市场竞争中脱颖而出,赢得客户的信任和市场的认可。 生物试剂种类繁多、市场分散、竞争者众多,销售特点是经营品类越多,增加销售额机会越大,获利的可能性越高。行业收入的区域分布与科研机构、生物医药企业的分布相关性比较大,海外经济比较发达的美洲区、欧洲区以及国内华东地区、华北地区,基础科研和生物医药产业研发投入较大,对相关生物试剂产品和服务的需求比较大。 根据中研普华产业研究院发布的显示: 随着行业竞争的持续加剧,生物试剂公司面临着做大做强的迫切需求,对规模和效益都提出了更高的要求。在行业逐步迈向成熟的过程中,并购整合已经演变成为试剂行业发展的显著趋势。通过并购整合,生物试剂企业不仅能够扩大自身的规模,提高生产效率,还能够实现资源的优化配置,增强市场竞争力。这种趋势将进一步推动生物试剂整体市场的集中度提升,使行业领先企业能够更好地发挥规模优势,提升整个行业的竞争力和发展水平。 在2024年召开的全国两会上,政府工作报告提出“加快前沿新兴氢能、新材料、创新药等产业发展,积极打造生物制造、商业航天、低空经济等新增长引擎。制定未来产业发展规划,开辟量子技术、生命科学等新赛道,创建一批未来产业先导区。”将生物医药、生物制造、生命科学置于我国产业优先发展的战略位置。 随着生命科学行业的蓬勃发展,尤其以基因组学、蛋白组学、细胞生物学等在转化医学领域的应用取得突破性进展,使得研发更多生物药成为可能。同时居民经济水平及健康意识提升、国家政策支持增强,生物药创新及发展已成为必然趋势。 高校、科研机构对科研成果数量与质量的重视,工业用户对药品与相关产品产量提高的追求,医疗卫生机构对于防疫监测的重视都为生物科研试剂带来了更高的需求,推动其市场规模的扩张。 在激烈的市场竞争中,企业及投资者能否做出适时有效的市场决策是制胜的关键。报告准确把握行业未被满足的市场需求和趋势,有效规避行业投资风险,更有效率地巩固或者拓展相应的战略性目标市场,牢牢把握行业竞争的主动权。 更多行业详情请点击中研普华产业研究院发布的。 关注公众号 免费获取更多报告节选 免费咨询行业专家 相关深度报告REPORTS 11196 2931 3731 4531 5365 6231 推荐阅读 植物纤维是广泛分布在种子植物中的一种厚壁组织。它的细胞细长,两端尖锐,具有较厚的次生壁,壁上常有单纹孔,成熟时... ...
2024数字藏品行业现状及市场规模、未来发展前景分析_人保财险 ,人保有温度

2024数字藏品行业现状及市场规模、未来发展前景分析_人保财险 ,人保有温度

小微 小微
人保财险 ,人保有温度_2024数字藏品行业现状及市场规模、未来发展前景分析 2024年4月29日 来源:互联网 535 29 数字藏品不同于实物文创产品,具有价格亲民、收藏便民等优点。数字藏品为数字出版物的一种新形态,并分为区块链作品版权和区块链数字出版产品两种产品类型。图片来源于网络,如有侵权,请联系删除 数字藏品行业市场目前正处于一个快速发展的阶段。随着“元宇宙”概念的推动,数字藏品行业得到了飞速的发展。数字藏品是指使用区块链技术,对应特定的作品、艺术品生成的唯一数字凭证,在保护其数字版权的基础上,实现真实可信的数字化发行、购买、收藏和使用。数字藏品为数字出版物的一种新形态,并分为区块链作品版权和区块链数字出版产品两种产品类型。 数字藏品不同于实物文创产品,具有价格亲民、收藏便民等优点。当下数字藏品成为行业热点,品类丰富,包括但不限于数字图片、音乐、视频、3D模型、电子票证、数字纪念品等各种形式。目前,蚂蚁、腾讯、百度在内的各大互联网巨头均开展了相关业务。以蚂蚁集团为例,自发起“宝藏计划”以来,目前已有17家博物馆加入并陆续发行数字藏品,蚂蚁链为其提供了技术支持。 自2021年以阿里、腾讯为代表的大厂推出数字藏品以来,国内数字藏品平台数量得到了快速增长,至2022年7月已超过700个。数字藏品在艺术、文物、商品等多个领域都有着广泛的应用。尤其在艺术领域,数字藏品为艺术家提供了全新的展示和销售渠道,也为观众提供了更加便捷的欣赏方式。同时,数字藏品也开始与游戏、音乐、版权等领域进行跨界融合,推动了数字藏品市场的多元化发展。 2021年3月,香港佳士以6935万美元拍卖出数字画作《The First 5000 Days》。数字藏品自此正式引起国内资本注意,数字藏品概念开始正式进入我国民众视野,国内数字藏品产业进入探索发展阶段。数据显示,目前我国数字藏品在市场流通方式上,有85%的数字藏品支持转赠功能,约有7%的数藏产品支持二级市场市场交易,市场上既不支持二级市场交易也不支持转赠的数藏产品占比仅占8%。 根据中研普华产业研究院发布的《》显示: 全国数字藏品产业发展热度日益攀升,市场成为众多资本争相加码布局的关键领域,国内数字藏品发行上市产品日益增多,行业规模加速扩容。据统计,2022年,我国数字藏品市场规模达3.3亿元,同比增长17.86%,较2020年复合增长19.22%。 数字藏品市场也面临着一些挑战。数字藏品的真实价值难以衡量,投资者在入手数字藏品时,需要理性分析,避免被表面的繁荣所迷惑。市场尚未形成完善的监管机制,这也给了一些不法分子可乘之机,市场需要加强对数字藏品市场的监管力度,保障市场的公平、公正和透明。此外,投资者的风险意识也是一个重要的问题,投资者应保持清醒的头脑,充分了解市场规则和风险,切勿盲目跟风。 蚂蚁集团于2021年6月推出了“蚂蚁链粉丝粒”小程序,于2022年现更名“鲸探”,并推出APP。它是国内最早上线的数字藏品平台,使用阿里蚂蚁链技术,对发行内容实行严格筛选管控机制、采取用户实名认证、且仅支持持有180天后无偿转赠给符合条件的支付宝实名好友。 腾讯的数字藏品平台幻核在2021年8月正式上线,但藏品暂不具备流通性。该平台发行的联盟链底层平台是至信链。百度旗下区块链品牌百度超级链,于2022年1月18日宣布上线数字藏品平台,该平台基于百度自主研发并开源的区块链技术百度超级链XuperChain。 数字藏品行业市场未来的发展趋势及前景非常广阔和乐观。随着技术的不断创新和市场需求的持续增长,数字藏品行业将迎来更多的发展机遇。数字藏品行业将继续保持快速增长的态势。区块链技术、大数据、云计算等先进技术的应用,将为数字藏品行业提供更多的创新空间和发展动力。数字藏品将逐渐渗透到更多的领域,包括文化艺术、娱乐、影视、休闲、餐饮、电商、旅游等,形成多元化的发展格局。 数字藏品行业将更加注重品质和价值的提升。随着消费者对于数字藏品的认知逐渐深入,他们对于藏品的质量和价值将提出更高的要求。因此,数字藏品行业需要注重提升藏品的艺术价值、文化价值和技术价值,以满足消费者的需求。 数字藏品行业也将加强跨界融合和产业链整合。数字藏品将与传统文化产业、旅游业、娱乐业等进行深度融合,共同推动文化数字化保护和传承。此外,数字藏品行业还将与电商平台、线下实体店等进行合作,打造线上线下相结合的全新商业模式。 综上所述,数字藏品行业市场未来的发展趋势及前景非常乐观。随着技术的不断创新、市场需求的持续增长和政策法规的完善,数字藏品行业有望成为一个充满活力和机遇的新兴产业。然而,行业内的企业和个人也需要不断提升自身的专...
2024酸菜鱼预制菜产业链上下游市场现状分析_保险有温度,人保有温度

2024酸菜鱼预制菜产业链上下游市场现状分析_保险有温度,人保有温度

小微 小微
保险有温度,人保有温度_2024酸菜鱼预制菜产业链上下游市场现状分析 2024年4月29日 来源:互联网 940 59 预制菜源于传统的文化饮食,按照食用方式来划分,有即食食品、即热食品、即烹食品、即配食品。从预制菜规模来看。随着消费者对于便捷、美味且营养丰富的食品需求的增加,酸菜鱼预制菜市场得到了快速发展。图片来源于网络,如有侵权,请联系删除 随着消费者对于便捷、美味且营养丰富的食品需求的增加,酸菜鱼预制菜市场得到了快速发展。同时,直播电商的引流加持和冷链物流的技术支持,使得酸菜鱼预制菜行业的资本活跃度持续升高。图片来源于网络,如有侵权,请联系删除 预制菜指的是以农、畜、禽、水产品为原料,配以各类辅料,用现代化标准集中生产,经过分切、搅拌、腌制、成型、调味等环节预加工完成,再采用急速冷冻技术或其他保鲜技术保存的成品或半成品。预制菜源于传统的文化饮食,按照食用方式来划分,有即食食品、即热食品、即烹食品、即配食品。从预制菜规模来看。 产业链来看,上游围绕原材料,涉及水产养殖及捕捞、调料品加工业、食品包装加工业等领域;中游的酸菜鱼预制菜生产环节则是产业链的核心部分;下游的销售渠道包括但不限于农贸市场、批发市场、电商平台、大型连锁超市。 近年来,由于疫情影响以及冷链技术水平逐步完善,预制菜行业在餐饮和居家消费的推动下,迎来了行业风口。因我国水产养殖技术的不断提升和养殖规模化的持续推进,水产品产量在近年保持微幅递增态势,2022年的中国水产品产量为6865.91万吨,较上年增长2.62%。数据显示,2019年—2021年,我国预制菜市场规模从2445亿元增加至3459亿元,预计到2026年市场规模将突破万亿元。 根据中研普华产业研究院发布的《》显示: 我国酸菜鱼预制菜消费市场逐渐打开,直播电商的引流加持以及冷链物流的技术支持让酸菜鱼预制菜行业的资本活跃度升高,2022年的中国酸菜鱼预制菜行业市场规模已突破100亿元。2022年,国联水产实现总营业收入51.14亿元;其预制菜规模已达11亿元。 酸菜鱼预制菜市场参与者众多,竞争日趋激烈。专业预制菜企业、速冻食品企业、餐饮企业和零售商等纷纷进入酸菜鱼预制菜市场,通过推出各具特色的产品,满足不同消费者的需求。同时,一些品牌如正大食品、安井冻品先生、叮叮懒人菜等,在消费者中具有较高的知名度和市场份额。 随着消费者对食品品质和健康的关注增加,酸菜鱼预制菜企业需要紧跟市场需求,推动技术升级与创新,加强品质管理。例如,一些企业已经开始采用先进的生产工艺和设备,提升产品的口感和营养价值,以满足消费者的多元化需求。预制菜行业正迎来政策支持和发展机遇。中央一号文件首次将预制菜写入其中,表明预制菜行业得到了国家层面的重视和支持。这将有助于推动酸菜鱼预制菜行业的健康、理性、蓬勃发展。 酸菜鱼预制菜行业市场未来的发展趋势及前景相当积极,随着消费者对食品安全和品质要求的提高,以及预制菜市场的快速发展,酸菜鱼预制菜行业将迎来更多机遇。酸菜鱼作为一道广受欢迎的菜品,其预制菜产品具有方便快捷、口感美味等优势,深受消费者喜爱。随着生活节奏的加快和消费者对饮食多样化的追求,酸菜鱼预制菜的市场需求有望持续增长。 行业将趋向标准化、规模化、品牌化。随着市场竞争的加剧,酸菜鱼预制菜企业需要不断提升产品质量和品牌形象,以满足消费者的需求。同时,标准化生产将有助于提升行业整体的食品安全水平和产品质量,推动行业的健康发展。此外,技术创新将推动酸菜鱼预制菜行业的发展。企业可以加大研发力度,通过采用新技术、新工艺和新设备,提升产品的口感、营养价值和保鲜性能。例如,利用智能化技术实现生产过程的自动化和智能化,提高生产效率和产品质量。 酸菜鱼预制菜行业也将面临一些挑战。企业需要关注法律法规的变化,加强食品安全管理,确保产品符合相关标准和要求。此外,随着市场竞争的加剧,企业需要不断提升自身的竞争力,通过创新、品牌建设和市场拓展等方式,赢得更多消费者的青睐。综上所述,酸菜鱼预制菜行业市场未来的发展趋势及前景相当积极,但也需要在标准化、技术创新、食品安全等方面不断努力。随着行业的不断发展和完善,相信酸菜鱼预制菜将成为更多消费者的美食选择。 中研普华通过对市场海量的数据进行采集、整理、加工、分析、传递,为客户提供一揽子信息解决方案和咨询服务,最大限度地帮助客户降低投资风险与经营成本,把握投资机遇,提高企业竞争力。想要了解更多最新的专业分析请点击中研普华产业研究院的《》。 关注公众号 免费获取更多报告节选 免费咨询行业专家 ...
自助餐行业市场预测 自助餐行业市场一年新增5000家_人保车险   品牌优势——快速了解燃油汽车车险,人保有温度

自助餐行业市场预测 自助餐行业市场一年新增5000家_人保车险 品牌优势——快速了解燃油汽车车险,人保有温度

小微 小微
自助餐行业市场预测 自助餐行业市场一年新增5000家 2024年5月7日 来源:百度 1006 63 据企查查最新数据显示,近一年内餐饮业新增自助类企业超5000家。部分区域性的回转小火锅在2023年开始加速扩张,成为商场餐饮的新宠,更有像满记甜品、布拉诺、南城香、哥老官纷纷推出“自助模式”,随着这些创新自助餐的出现,自助餐的未来又变得“光明”起来。图片来源于网络,如有侵权,请联系删除 据美团点评发布的餐饮报告显示,2016年自助餐营业额约为11.5亿元,占餐饮市场的12%,仅次于火锅;而到了2018年,新增自助企业数量首次下滑,增幅为-4.2%;2020年和2021年,这个负增长的幅度越发夸张,分别为-32.8%、-35.6%。图片来源于网络,如有侵权,请联系删除 截至2022年1月18日,中国经营范围内包括自助餐的餐饮业公司有32171家,存续的只有13802家。换个概念来说,也就是有近2万家自助餐企业倒下,关于“自助餐正集体消亡”的论调愈演愈烈。 然而,事态从去年开始,又发生了意想不到的变化,随着“性价比”需求的回归,自助餐正默默翻红,不仅许多老牌自助餐门口排起长龙,还新起势一批烤肉、海鲜自助餐品牌。 据企查查最新数据显示,近一年内餐饮业新增自助类企业超5000家。部分区域性的回转小火锅在2023年开始加速扩张,成为商场餐饮的新宠,更有像满记甜品、布拉诺、南城香、哥老官纷纷推出“自助模式”,随着这些创新自助餐的出现,自助餐的未来又变得“光明”起来。 根据中研普华产业研究院发布的 截止去年,我国十大连锁自助餐品牌的人均客单价为69元;其中旋转自助小火锅的客单价,更是保持在40元以下,让人忍不住感慨“自助餐的性价比还是能打”。 从去年开始,百度指数显示,3月、7月以及10月,自助餐都出现了多次热度上涨的现象,最高峰出现在十一假期;抖音上,自助餐的相关话题,也获得了单日超过1300万的播放量,种种迹象都在表明,自助餐悄悄“复活”了。 当然,重新回归的自助餐,与过去相比也有了明显的变化。为了适应当下的消费需求,自餐餐店的品类也走向了细分,光是日料,就已经演化出了寿喜烧自助、和牛自助、烧鸟自助、寿司自助、关东煮自助等多个分类。 除此之外,中式炒菜自助、早茶自助、生蚝自助、水饺自助、面包甜品自助等单品店也越来越常见。2023年6月,满记甜品就在上海试点推出35元/客,限时10:00-13:00上线的甜品自助,8月大范围推广,价格调整至48元/人,用餐时间限制在3小时,受到无数好评。 对于自助餐从前绕不开的“浪费”问题,新一批成长起来的自助餐厅都提前进行了规避。比如丰茂的“烧烤放题自助”,都是提供点单式的套餐菜单,把菜品搭配好,按照一定的量先上一部分,然后再进行点单,不但可以避免自取的浪费,也给顾客提供更好的一对一服务。 除了老牌和新秀自助餐厅起势外,很多其他品类赛道的大咖也在尝试自助餐模式:必胜客自助餐分时段回归;老乡鸡、大米先生等快餐巨头用自助称重来寻求新突破。 如此看来,消亡的或许只是自助餐曾被赋予的“欲望”或“超值消费”等符号象征,而自助这一餐饮形式,其本身仍有存在和受到喜爱的价值,这也是自助餐翻红的关键所在。 目前自助餐在国内十分盛行,类别也是五花八门,像烤肉自助、海鲜自助、甜品自助等,符合人们味蕾的同时,也为人们提供了不同的选择。目前市面上的自助餐厅,大多都围绕在100元左右的价位,而这个价位在普通餐厅其实只能点两三道菜品,并且是那种价格不是很贵的。然而在自助餐厅,100块钱可以吃到很多种菜肴,花费的金额不多却能享受到多种美食。目前已经有近2万家自助餐厅接连关闭,像之前一直作为自助餐厅领头羊的“金钱豹”,在巅峰时一年的营业额就达到了30亿元。 自助餐行业正在向品质化、多元化和个性化方向发展。高品质食材、精致的摆盘和良好的用餐环境成为消费者追求的重点,这为自助餐企业提供了创新的空间和机会。同时,消费者对健康饮食的关注度也在不断提升,强调食材新鲜、营养和天然的健康餐饮概念将成为未来的主流趋势。 国内消费市场的复苏和消费者消费观念的转变,自助餐饮行业有望受益于这一趋势,实现稳步发展。特别是在一些重要的节假日和特殊场合,如公司聚会、家庭聚会等,自助餐因其方便、多样化和自由的特点,往往成为首选的餐饮方式。 了解更多本行业研究分析详见中研普华产业研究院《 关注公众号 免费获取更多报告节选 免费咨询行业专家 相关深度报告REPORTS ...